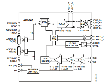
그만큼AD9865BCPZ 고도로 통합된 MxFE입니다.IC전송 및 수신 경로 기능이 필요한 트랜시버 애플리케이션용. 최대 80MSPS의 데이터 속도를 요구하는 트랜시버 애플리케이션용으로 설계된 이 제품은 전송 및 수신 경로 기능을 통합합니다. 유연한 디지털 인터페이스, 절전 모드 및 높은 전송-수신 절연을 제공합니다. 유연한 디지털 인터페이스, 절전 모드, 높은 전송-수신 절연 덕분에 반이중 및 전이중 애플리케이션에 이상적입니다. 디지털 인터페이스는 매우 유연하여 반이중 또는 전이중 데이터 전송을 지원하는 디지털 백엔드에 직접 연결할 수 있습니다. 이는 일반적으로 다음을 허용합니다.AD9865BCPZ개별 ADC 및 DAC 솔루션을 대체합니다. 온칩 PLL 클록 멀티플라이어 및 합성기는 필요한 모든 내부 기능을 제공합니다.시계, 단일 수정 발진기 또는 클록 소스의 두 외부 클록과 함께.
AD9865BCPZBCPZ 세부 정보

| 부품번호 | 제조업체 | 데이터시트 | 재고 | 살수 장치 | 가격 | 연락하다 |
| AD9865BCPZ | 아날로그 디바이스 주식회사 | AD9865BCPZ 데이터시트 | 15000 | SIC전자 | 업데이트 중 | sales@sic-comComponents.com |
AD9865BCPZBCPZ특징

광대역 모뎀용 저가형 3.3V CMOS MxFETM 10비트 D/A 컨버터 2×/4× 보간 필터
200MSPS DAC 업데이트 속도
19.5dB 이득 제어 기능을 갖춘 통합 23dBm 라인 드라이버 10비트, 80MSPS A/D 컨버터
−12dB ~ +48dB 저잡음 RxPGA(< 3.0nV/rtHz)
3차, 프로그래밍 가능한 저역 통과 필터
유연한 디지털 데이터 경로 인터페이스
반이중 및 전이중 작동
AD9975 및 AD9875와 역호환 가능
다양한 전력 차단/감소 모드
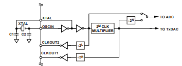
내부 클록 승수(PLL)
2개의 보조 프로그래밍 가능 클록 출력
64리드 칩 스케일 패키지 또는 베어 다이로 제공
AD9865BCPZ의 전송 신호 경로 특성
송신 신호 경로에는 바이패스 가능한 2x/4x 저역 통과 보간 필터, 10비트 TxDAC 및 라인 드라이버가 포함됩니다.
전송 경로 신호 대역폭은 80MSPS의 입력 데이터 속도로 34MHz에 도달합니다.
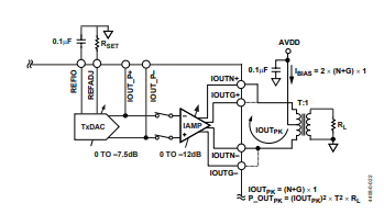
TxDAC는 외부 부하 또는 내부 저왜곡 전류 증폭기를 직접 구동할 수 있는 차동 전류 출력을 제공합니다.
전류 증폭기(IAMP)는 23dBm 이상의 피크 신호 전력을 제공할 수 있는 전류 모드 또는 전압 모드 라인 드라이버(두 개의 외부 NPN 트랜지스터 사용)로 구성할 수 있습니다.
송신 전력은 19.5dB 범위에서 0.5dB 단계로 디지털 방식으로 제어됩니다.
신호 경로 특성 수신AD9865BCPZ

수신 신호 경로는 프로그래밍 가능 이득 증폭기(RxPGA), 조정 가능한 저역 통과 필터(LPF) 및 10비트 ADC로 구성됩니다.
저잡음 RxPGA는 -12dB부터 +48dB까지 1dB 단계로 프로그래밍 가능한 이득 범위를 제공합니다.
36dB를 초과하는 이득 설정에서 입력 기준 잡음은 3nV/√Hz 미만입니다.
수신 경로 LPF 차단 주파수는 15MHz ~ 35MHz 범위 내에서 설정하거나 간단히 바이패스할 수 있습니다.
10비트 ADC는 5MSPS ~ 80MSPS 범위에서 뛰어난 동적 성능을 달성합니다.
RxPGA와 ADC는 모두 확장 가능한 전력 소비를 제공하므로 전력 및 성능을 최적화할 수 있습니다.
전원 공급 장치 및 디지털 사양AD9865BCPZ

AD9865BCPZ의 전원 공급 장치 사양에는 아날로그 공급 전류, 디지털 공급 전류 및 총 공급 전류가 포함됩니다.
전이중 작동에서 총 공급 전류 범위는 406~475mA입니다.
반이중 작동 시 전력 소비도 감소합니다(전송 모드에서는 112~130mA, 수신 모드에서는 225~253mA).
기능 블록의 전력 소비에는 RxPGA 및 LPF, ADC, TxDAC, IAMP(프로그래밍 가능), 레퍼런스, 클록 PLL 및 합성기가 포함됩니다.
최대 허용 전력 소비는 1.66W이며 대기 모드에서 총 공급 전류는 13mA입니다.
디지털 인터페이스 및 타이밍 사양AD9865BCPZ

높은 입력 전압, 낮은 입력 전압, 입력 누설 전류, 입력 커패시턴스 등을 포함한 CMOS 로직 입력 및 출력 사양.
출력 상승/하강 시간은 다양한 부하 조건에 따라 지정됩니다.
리셋 신호의 최소 로우 펄스 폭은 1클럭 사이클입니다.
SCLK 클록 속도, SCLK 클록 하이 시간, SCLK 클록 로우 시간 등을 포함한 직렬 포트 쓰기 작업 타이밍 사양
AD9865BCPZ의 응용 분야 및 기술 지원
전력선 네트워크, VDSL, HPNA 및 기타 분야에 사용됩니다. Analog Devices 웹사이트를 통해 기술 지원이 제공되므로 사용자는 적시에 기술 지원과 리소스를 받을 수 있습니다.
AD9865BCPZ칩 카테고리:
관련 제품:
AD9515BCPZ AD9865BCP AD9515BCPZ AD9745BCPZ
AD9265BCPZ-125 AD9265BCPZ-105 AD9866BCPZ AD9869BCPZ
AD9965BCPZ AD9867BCPZ AD9864BCPZ






위시리스트(0개 항목)